FUN88乐天使在线登录入口 - Official website
首页
研究院概况
新闻资讯
师资队伍
科学研究
人才培养
学术刊物
乐天使fun88登录入口
重点研究基地
平台建设
科研系统
友情链接
学术资源
研究院简介
现任领导
历任领导
最新要闻
通知公告
格致讲堂
新闻媒体
教师风采
荣休教授
博士生导师
硕士生导师
行政办公室
论文发表
学术专著
获奖情况
田野调查
其他成果
专业介绍
培养方案
考试大纲
招生信息
在校生信息
毕业生信息
科学史与科技文化研究
乐天使fun88登录入口
党建活动
基地简介
研究方向
研究成果
广西传统工艺工作站
广西振兴传统工艺研究中心
当前位置:
首页
>>
重点研究基地
>>
研究成果
>>
正文
研究成果
基地简介
研究方向
研究成果
研究成果
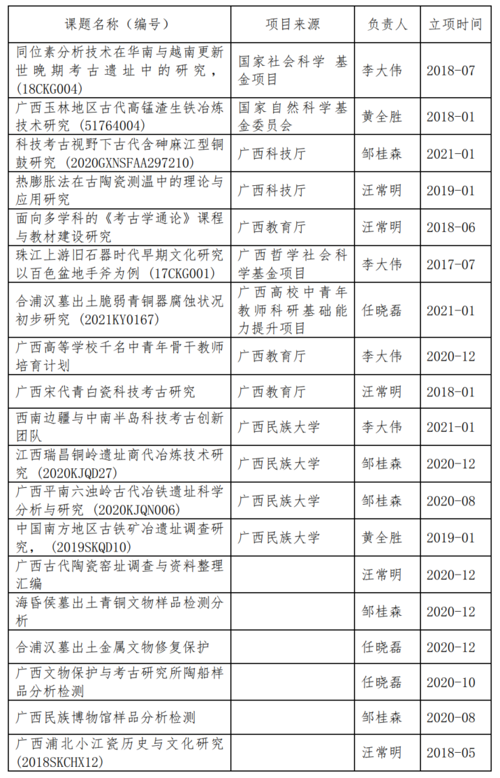
项目情况
2021年11月04日 12:28 点击:[]
【
关闭
】